/image/guest/IAM%20Diagrams
Name
Modified
Size
Description
../
-
0
Implementation Patterns/
19 May 2017 16:01 UTC
0
B2E Marchetecture.png
4 Apr 2017 15:02 UTC
575460
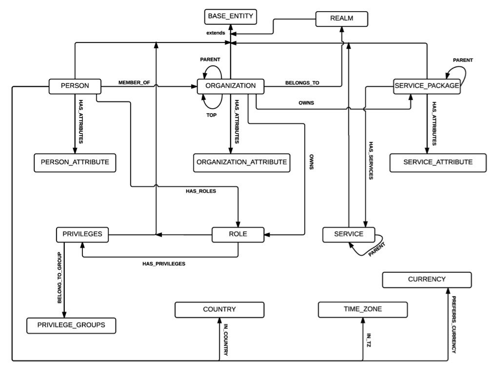
IDM Platform Domain Model Diagram.png
6 Apr 2017 12:11 UTC
106294
Liferay Portal Community Edition